
产品特色
终身保障
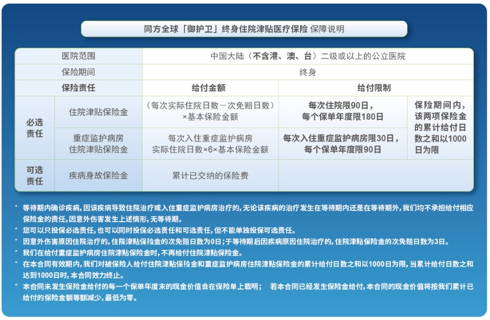
住院津贴给付持续终身,稳定解决客户住院照护需求
固定费率
客户保费一旦确定不随年龄、身体健康状况而产生变化
灵活选择
可根据客户需求选择津贴每日补偿额度及疾病身故保障
赔付直观
疾病、意外入院皆可保,给付条件仅为住院(需要符合条款约定的住院要求)
双重津贴
可给付普通住院与重症监护双重津贴,形成梯度保障(两者不同时给付)
投保说明
保障说明
投保示例
30岁的同先生为自己投保“同方全球「御护卫」终身住院津贴医疗保险”,选择10年交费,交费方式年交,保险期间终身,基本保险金额200元,投保时选择必选责任。具体的产品计划如下:
30岁的方先生为自己投保“同方全球「御护卫」终身住院津贴医疗保险”,选择10年交费,交费方式年交,保险期间终身,基本保险金额200元,投保时选择必选责任以及可选责任“疾病身故保险金”。具体的产品计划如下:
温馨提示
1. 自您签收本合同之日起,有十五日的犹豫期。您在犹豫期内解除合同,我们会把已收的保险费退还您。您在犹豫期后解除合同会遭受一定损失,我们将向您退还合同解除时的现金价值。
2. 本宣传资料仅供参考,完整的犹豫期、等待期、保险责任、责任免除、其他免除保险责任条款、如实告知的义务及不如实告知的后果、现金价值、医疗机构及指定医院范围等内容请参阅保险合同条款,并以该条款为准。
如果您希望进一步了解本产品,
请您拨打我们的全国客服统一热线:956095